2018年3月,澳大利亚政府宣布,为了支持和提高澳大利亚经济/商业/技术竞争力,将实施2个新的试点签证项目:
试点签证
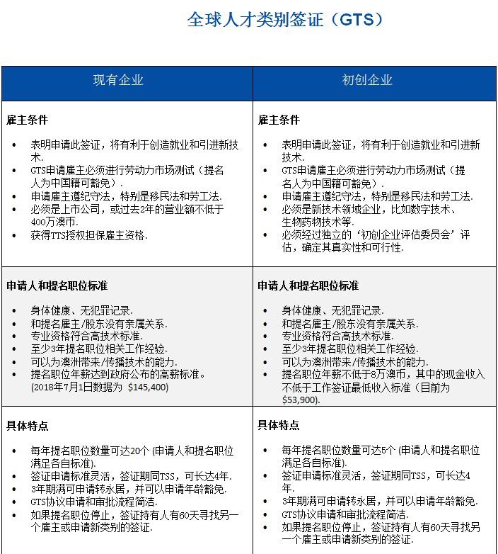
1、全球人才类别(GTS):帮助澳洲公司吸引高技术/特种技能人才来澳洲工作,提高澳大利亚的全球竞争力。
2、南澳创新类别:帮助南澳政府吸引海外企业家、资金、技术,到南澳创业。

这些签证项目将通过引进高技能人才,致力于刺激经济增长,技术转让、提高就业和培育高科技创新产业。
很多人对全球人才类别充满兴趣,但由于是新的签证类别,这类的信息和解读都不多,为很多申请者造成了困扰,今天,我们特别来聊一聊这个新的签证类别。
自澳大利亚457技术劳工签证项目正式在今年3月退出“历史舞台”后,每年获准进入澳大利亚的海外技术劳工由13万人骤降至7万人。
在此背景下,全新的全球人才计划(Global Talent Scheme,以下简称GTS)登场,并于本月起正式开始长达12个月的试行。
GTS属于雇主担保482签证类别新增加的一个子项目,移民局从2018年7月1日起开始接受这个类别的482申请,将会进行为期1年的的试运行,将于2019年7月1日开始正式实施。
签证特点
签证期限为4年;
每年有20个担保名额;
3年后可以转PR,并且享受年龄豁免;
如果职位停止工作,申请人需要在60天内寻找新的雇主并申请新的签证,也可以离开澳洲;
申请更简单,审理时间将更快。

GTS项目适用于那些需要填补高技术职位的雇主,但是:
· 在澳洲当地无法找到合适人选;
· 无法通过482签证的其他子项目(2、4年的工作签证)来填补空缺。
GTS的担保资格需要特别申请:雇主需要提供证据,说明其参与GTS项目的必要性。如果移民局决定雇主合规,将发出邀请,与申请雇主签署GTS协议书(类似于482签证的劳务合约项目),协议签署之后,雇主才有资格开始提名482签证的GTS申请。
GTS 的目的是为了吸引流动性强、高技术、特殊技能、有经验的专业人才,来填补澳洲的职业空缺,带动澳洲经济竞争力和就业水平的提高。GTS的提名职业必须:
· 为澳洲人创造就业机会
· 为澳大利亚带来技术和知识
计划申请加入GTS项目的澳洲雇主必须证明,担保外来员工是如何实现以上两点要求的。
· 现有生意:允许公司(必须是移民局批准认可的担保人accredited sponsors)提名雇主担保职位
· 初创企业:允许初创企业提名能为澳洲带来最先进技术/技能、新的商业机会、创造就业的高级专业人才。初创企业的行业范围是STEM(Science科学、Technology技术、Engineering工程、Mathematics数学)相关领域。初创企业的提名资质必须通过相关机构的评审。
提交GTS申请,雇主必须证明提名职位无法从澳洲劳动力市场填补,还必须注明提名职位也无法通过正常的工作签证482项目来填补。
详情参见附件
对于初创企业,必须满足以下要求中的至少一个:
· 初创企业已经收到不低于5万澳币的投资,投资人必须是在“澳大利亚早期风投合伙人计划”注册的私人基金
· 初创企于已经收到政府“商业化项目增速”批文
其他的要求参考下表

(点击放大图查阅)
实施时间
•2018年7月: GTS试运行开始
•2018年7月-2019年6月: 审核和调整
相比482签证的‘劳务合约’(Labour Agreement)项目,GTS涵盖的是高技术、特种专业人才。GTS具有优先级别高,审批时间快,申请条件豁免灵活的特点:
· 可以申请482相关申请条件的豁免
· 申请处理优先
· 提名职业不限于482职业列表
· GTS类别签证为期4年,有申请转永居通道
· 转永居可以申请年龄豁免
GTS申请流程

(点击图片放大阅读)
1,必须满足健康品格安全的测试;
2,与担保公司的董事管理者或利益相关者没有亲戚关系;
3,学历必须与高技能岗位职位相符合;
4,至少有3年与提名职业相关的工作经验;
5,担保的职位的年薪必须不少于澳洲劳动法规定的高薪要求(2017年7月1日后年薪145,000澳币)。
如有需要,欢迎联系我们,详细咨询。
编辑:Joe.

19年投资移民经验专家微信号
【联络我们】
电话:+61 2 92801155
地址:Level 8, 370 Pitt Street,
Sydney, NSW 2000
加微信 撩小编

点击图片阅读

网曝三亿国人被骗!?拼多多上市的背后,也许是你想象不到的悲哀…
福原爱给老公在月球上买了一块地! 以及那些高甜不腻的招数, 应当就是爱情该有的样子吧!
荷尔蒙爆棚! 好莱坞明星皮特撩妹大起底! 真相是他跟谁像谁啊…
重庆妹子震撼外媒! 网友: 娶了她如同娶了倪妮李若彤Angelababy蒙娜丽莎…
震惊BBC! 这个”中国网红”刷屏外媒, 背后竟是这般感人的故事…
中国药品因”致癌”被全球召回!? 少量即可致死? 真相到底是什么?
惊! 爱他美奶粉迎巨大危机! 英国家长投诉孩子喝了上吐下泻! 淘宝已下架!

本文源自微信公众号:华人瞰世界
本文来源于网络,不代表“最澳洲”观点。如您认为该资讯侵犯了您的权益,请通过本站侵权投诉页面进行申诉。:最澳洲 » 重要信息! 澳移民局推出最新签证, 这个移民方式或许适合你!





